How E-Commerce Brands Use Smart Links to Send Every Customer to the Right Page
Your Meta ads, influencer links, and WhatsApp shares are all generating clicks. But where do those clicks actually land?
For most e-commerce brands, the answer is: the wrong place.
Here is how smart deep links fix that, and why it matters for your bottom line.
The Biggest Conversion Leak in E-Commerce
A customer taps a product link. What happens next determines whether you get a sale or a bounce.
For most e-commerce brands, here's what actually happens:
- From a Meta ad:
User taps → lands on mobile web homepage (not the product) → scrolls → gives up - From a WhatsApp share:
User taps → App Store opens with zero context → user installs → sees app home screen → doesn't know what to do → uninstalls - From an Instagram story:
User taps → web browser opens → user already has the app → forced to browse in a cramped mobile browser instead of the native app experience
Every one of these is a conversion leak.
The intent was there.
The product was right.
The link just didn't do its job.
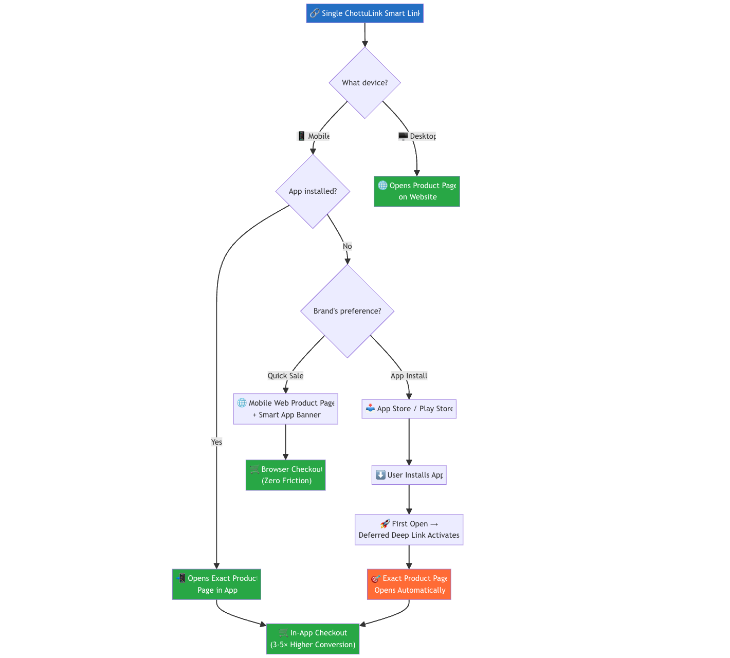
What a Smart Link Actually Does
A smart link inspects the user's device and context in real time and makes a routing decision:
- Does the user have the app installed? → Open the product page directly inside the app
- No app installed — do you want browser purchase? → Open the mobile web product page with a smart banner to download the app
- No app installed — do you want app installs? → Send to App Store/Play Store, then open the exact product page on first launch (deferred deep linking)
- Desktop user? → Open the full website product page
One link.
Multiple outcomes.
Zero confusion for the customer.

Two Strategies E-Commerce Brands Use
Every e-commerce brand running paid ads or relying on social sharing picks one of two strategies.
Or runs both side by side.
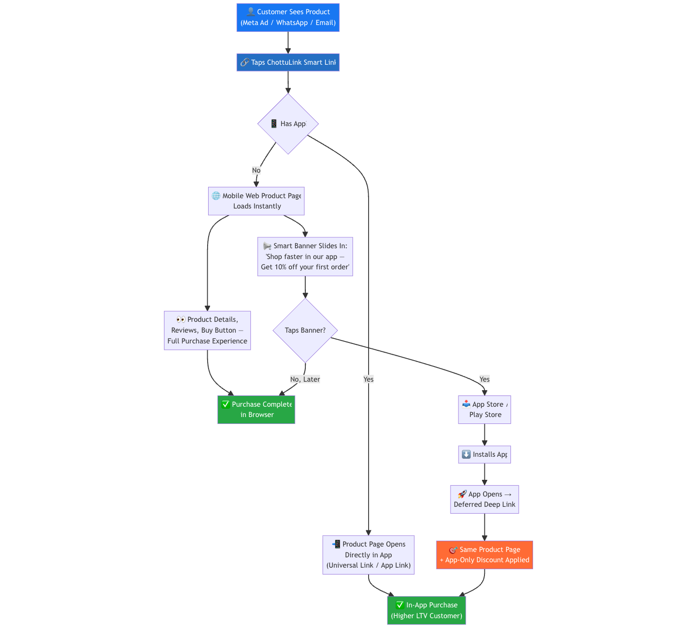
Strategy 1: Browser-First (Get the Sale, Then Get the App)
Best for: Brands that prioritize immediate conversion. Lower AOV products, impulse buys, first-time customers.
The philosophy is simple: don't make the customer install an app before they can buy. Get the sale in the browser, then nudge them toward the app for a better long-term experience.
How it works with ChottuLink:

Why this wins:
- Zero friction first purchase: the customer buys before you ask anything of them
- Smart banner captures high-intent users: someone who already bought is far more likely to install your app than a cold visitor
- Deferred deep linking closes the loop: when they do install, they see the same product + an app-exclusive incentive, not a generic home screen
- Higher LTV over time: in-app customers typically have 3-5× higher repeat purchase rates than mobile web customers
Real-world example:
A fashion e-commerce brand runs a Meta carousel ad featuring summer dresses.
Each product card uses a ChottuLink smart link.
A user without the app taps on a dress → lands on the mobile web product page → sees the dress, reviews, and sizes → buys via browser checkout.
At the bottom she sees "Get 10% off your next order — download our app."
She installs.
On first open, she lands on the same dress page with the discount code pre-applied.
She's now an app customer with a second purchase incoming.
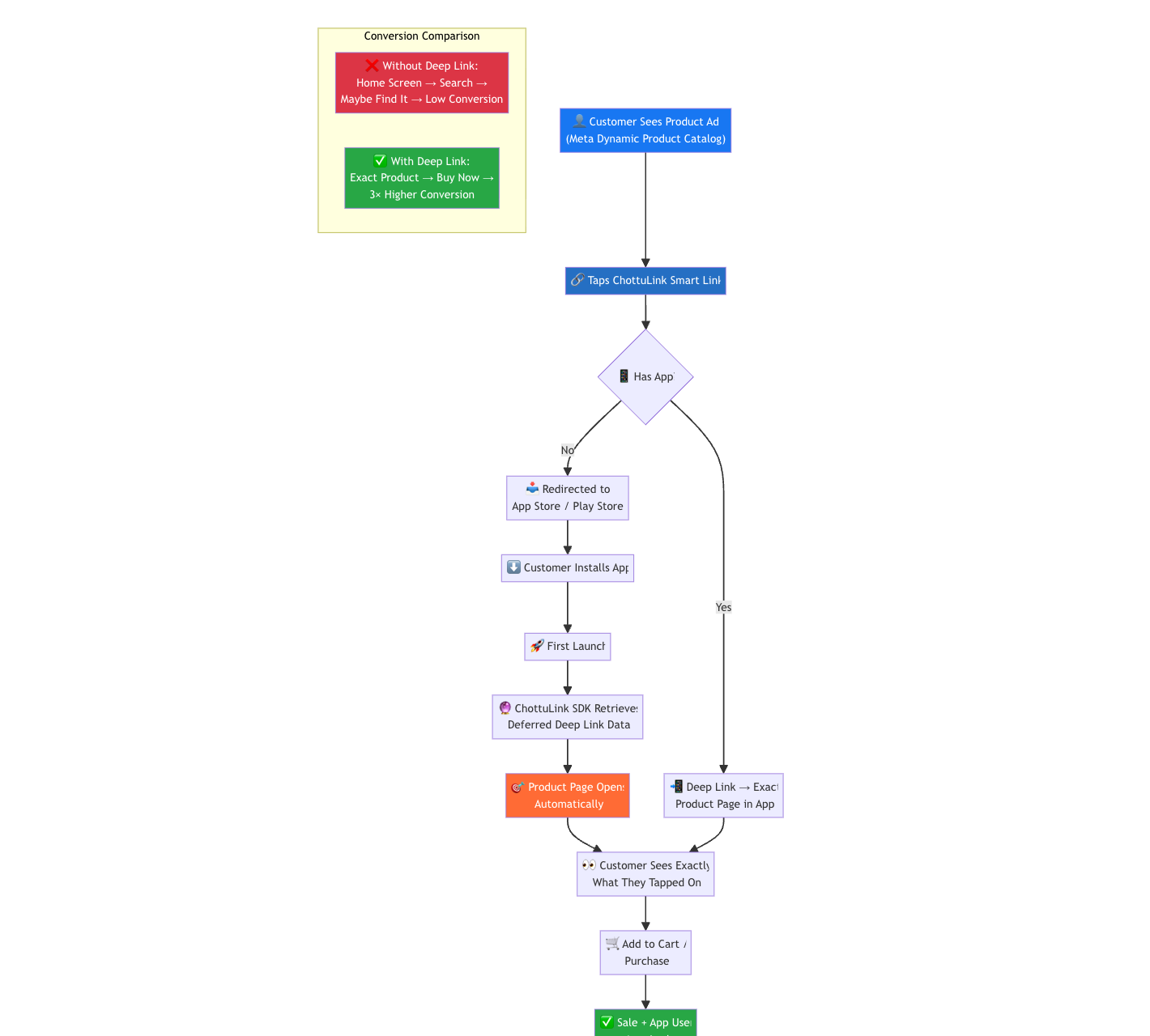
Strategy 2: App-First: Drive Installs, Land on the Right Product
Best for: Brands with high repeat purchase rates, loyalty programs, subscription models, or higher AOV where the in-app experience significantly outperforms mobile web.
The philosophy here is different: you want the app install because in-app customers are worth significantly more.
The challenge is making sure new installs don't land on the home screen and get lost.
How it works with ChottuLink:

Why this wins:
- 3× higher conversion on first open when users see the product they tapped vs. a generic home screen
- No context loss : the ad → install → product page journey is seamless, as if the app was already installed
- Better CAC payback: every install you pay for actually converts, instead of bouncing from the home screen
- Works with product catalog ads: Meta's Dynamic Product Ads show specific SKUs; ChottuLink ensures the landing page matches the ad creative
Real-world example:
An electronics brand runs Meta catalog ads.
Each product in the catalog has a ChottuLink smart link as its deep link URL.
A user sees wireless earbuds in their feed → taps → goes to the Play Store → installs → opens the app → immediately sees the earbuds product page with pricing, reviews, and "Add to Cart."
No searching. No browsing.
The sale happens in under 60 seconds from install.
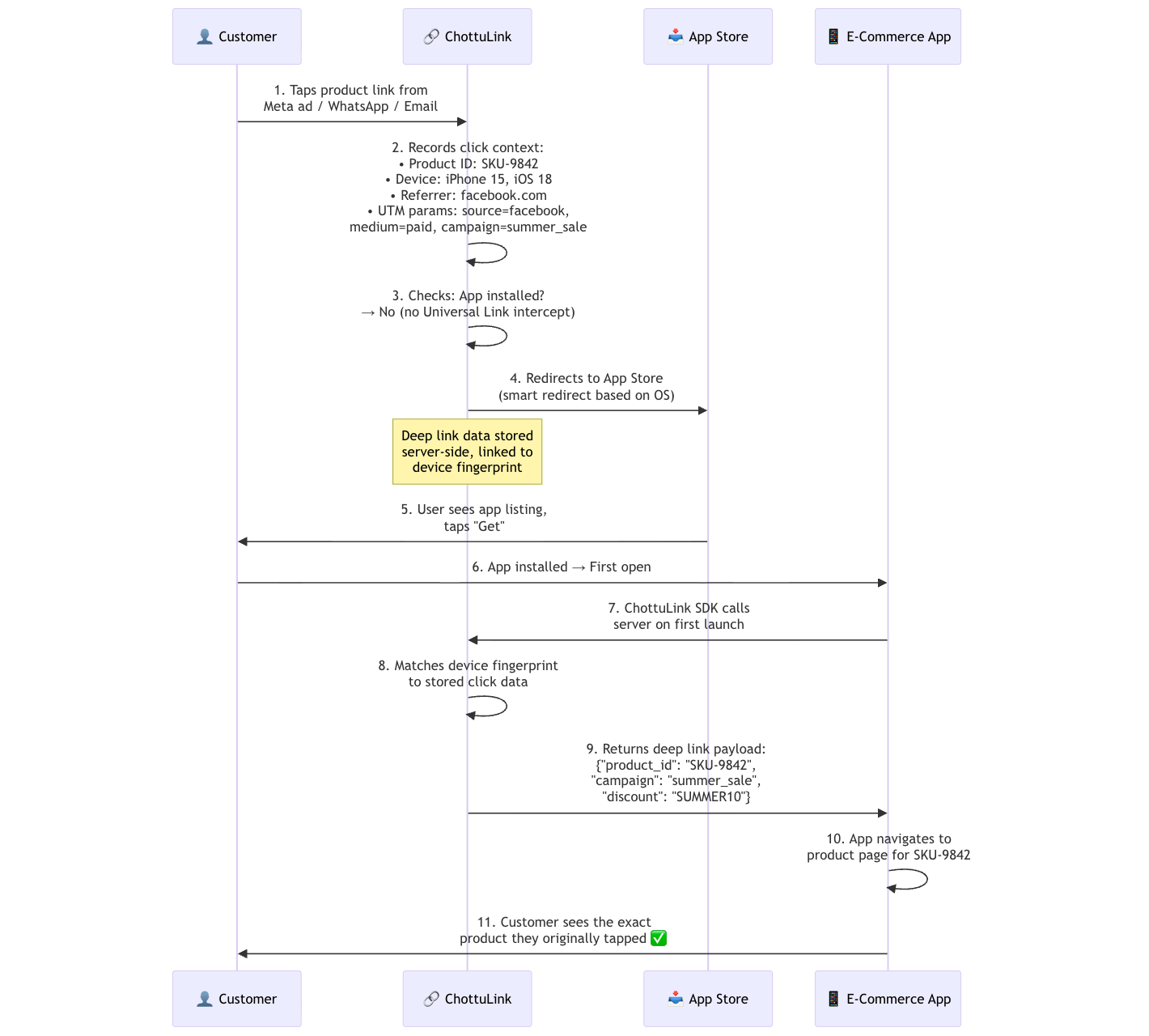
The Deferred Deep Link: How It Works Under the Hood
This is the technology that makes Strategy 2 possible: and makes Strategy 1's app upsell actually work.
Here's a detailed look at how ChottuLink's deferred deep linking preserves context through the app install process:

Key detail: The deep link data doesn't travel through the App Store (that's impossible). ChottuLink stores it server-side when the link is clicked, then the SDK retrieves it on first launch by matching the device. This is why it's called deferred .. the deep link is deferred until after install.
Where These Smart Links Get Used
It's not just Meta ads. Every touchpoint where a customer taps a product link benefits from smart routing:
Social Sharing (WhatsApp, Telegram, Instagram DMs)
A customer shares a product with a friend. The friend taps the link:
| Without Smart Link | With ChottuLink |
|---|---|
| Opens mobile web (or breaks) | Opens product page in app (if installed) |
| Generic preview thumbnail | Rich product preview — image, title, price |
| No attribution — you don't know it was a share | Full click analytics — source, device, location |
Email Campaigns
You send a "Back in Stock" email with a product link:
| Without Smart Link | With ChottuLink |
|---|---|
| Opens in mobile browser | Opens in app → higher purchase rate |
| Same experience as web visitors | Native app experience with saved payment methods |
| No way to tell email vs. organic traffic | UTM tracking baked into every link |
QR Codes on Packaging
A QR code on the product box links to a "Complete the Look" collection:
| Without Smart Link | With ChottuLink |
|---|---|
| Opens web page | Opens collection page in app |
| Static URL — can't change after printing | Redirect destination can be updated anytime |
| No scan tracking | Full scan analytics — when, where, what device |
Influencer & Affiliate Links
Each influencer gets a unique ChottuLink for the product they promote:
| Without Smart Link | With ChottuLink |
|---|---|
| Same generic URL for everyone | Unique branded link per influencer |
| No way to attribute installs | Click → install → purchase tracked per influencer |
| Can't customize social previews | Custom OG image/title per influencer link |
What Happens Without Smart Links (The Real Cost)
Let's quantify the conversion leak. Consider a typical e-commerce Meta campaign:
| Metric | Without Smart Deep Links | With ChottuLink |
|---|---|---|
| Ad clicks/month | 10,000 | 10,000 |
| Reach product page | ~60% (6,000) — rest land on home screen, wrong page, or broken redirect | ~95% (9,500) — smart routing handles every edge case |
| Add to cart rate | 8% of 6,000 = 480 | 12% of 9,500 = 1,140 (right page + app experience = higher intent) |
| Purchase conversion | 30% of 480 = 144 purchases | 35% of 1,140 = 399 purchases |
| Revenue (at $75 AOV) | $10,800 | $29,925 |
| Benefit | — | +$19,125/month |
That's nearly 3× more revenue from the same ad spend — just by making sure every click lands on the right page.
Getting Started with ChottuLink
What You Get
| Feature | What It Does |
|---|---|
| Smart Deep Links | Route users to the right destination — app, browser, or App Store — based on device and install state |
| Deferred Deep Linking | Preserve product context through the install process — no home screen drops |
| Custom Branded Domains | Every link looks like link.yourbrand.com — builds trust, improves CTR |
| Social Preview Control | Set product image, title, and description per link — rich previews on WhatsApp, Telegram, iMessage |
| QR Code Generation | Downloadable QR for every link — for packaging, print, in-store displays |
| Click Analytics | Track every click by source, device, platform, location, and time |
| Platform SDKs | Android, iOS, Flutter, React Native, Unity, Capacitor |
| REST API | Generate links programmatically — one link per product at share time |
Pricing
| Plan | MAU | Price |
|---|---|---|
| Free | Up to 25K | $0 |
| Indie | Up to 75K | $19/mo |
| Growth | Up to 150K | $39/mo |
| Scale | 500K+ | $99/mo |
No per-link pricing.
No per-install fees.
Deferred deep linking included on all plans.
FAQ
Does this work if we don't have a mobile app yet?
Yes. ChottuLink smart links work for web-only stores too — you get short branded URLs, click analytics, QR codes, and social preview control. When you do build an app, you add the SDK and everything upgrades to deep linking automatically. No link changes needed.
How is this different from just using a URL shortener?
A URL shortener creates a redirect. A ChottuLink smart link creates an intelligent routing decision. It detects the device, checks app install state, applies fallback rules, preserves deep link context through installs, and tracks everything. A Bitly link can't open your app to a specific product page.
Does deferred deep linking work on iOS with all the privacy restrictions?
Yes. ChottuLink's deferred deep linking is SDK-based and does not rely on clipboard access, IDFA, or any deprecated tracking method. It uses server-side device matching — fully compatible with iOS 18+ and App Tracking Transparency.
Can I use different strategies for different campaigns?
Absolutely. You can create ChottuLink smart links with different fallback behaviours. Campaign A (brand awareness) can route to App Store for installs. Campaign B (flash sale) can route to mobile web for immediate purchase. Same link infrastructure, different configuration per link.
How do I handle products that exist in both my website and app?
ChottuLink smart links let you define a deep link path (e.g., product/SKU-9842) and a fallback URL (e.g., yoursite.com/products/sku-9842). If the app is installed, the user goes to the product screen in the app. If not, they go to the web product page (or the App Store, depending on your strategy). One link covers all scenarios.
Every link your customer taps is a moment of intent. Smart routing turns that intent into a sale. Broken routing throws it away.
Start routing customers to the right page with ChottuLink →